The Art of Pivoting - Techniques for Intelligence Analysts to Discover New Relationships in a Complex World
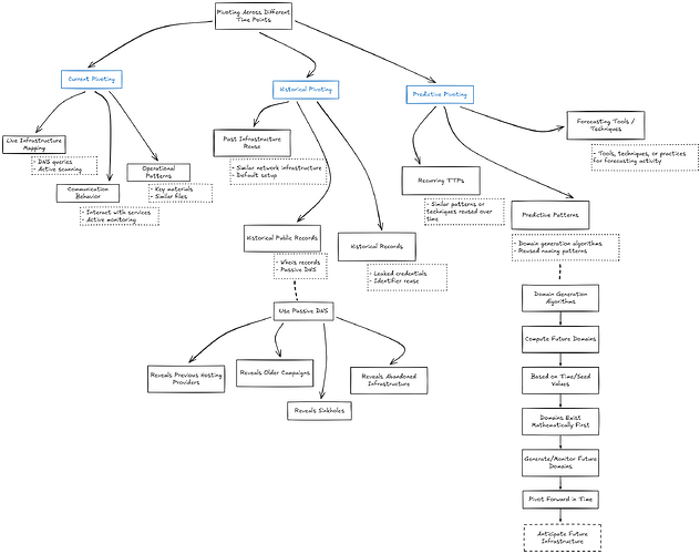
This open source book explores how intelligence and cyber-security analysts can uncover hidden links between threat actor infrastructure and ongoing investigations by pivoting on both classic and unconventional indicators — many of which are often overlooked. The material is grounded in empirical, field-tested strategies used in cyber-security, digital forensics, cyber threat intelligence, and intelligence analysis more broadly.
I released the first version of this book following the @firstdotorg CTI Conference 2025 in Berlin, where the initial idea for the project emerged.
🔗 Source of the book in Markdown https://github.com/adulau/the-art-of-pivoting (if you want to contribute ;-)
#cti #threatintelligence #pivoting #pivot #intelligence #intelligencecommunity #cybersecurity #book #openbook #investigation #opensource
<img src="https://media.infosec.exchange/infosec.exchange/media_attachments/files/115/752/452/974/088/009/original/d9863a66ce2ff08e.jpg" alt="Fabienne Verdier (born 1962) is a French painter who works in France after years of studies in China. She was the first non-Chinese woman to be awarded a post-graduate diploma in fine arts by the Sichuan Fine Arts Institute in Chongqing, China. <p>The photography was taken by Alexandre Dulaunoy at Poétique de la ligne, exposition de Fabienne Verdier au Domaine de Chaumont-sur-Loire, 2025.</p> <p>I chose an image from Fabienne Verdier’s Poétique de la ligne because it visually echoes the essence of pivoting. Her work is not about representing objects, but about tracing lines that connect forces, movements, and spaces that would otherwise remain separate. A single line can bridge different scales, different energies, and different worlds.</p> <p>This is precisely what pivoting aims to do in intelligence analysis: to trace meaningful lines between data points that appear unrelated at first glance, and to move across technical, human, and contextual domains. Just as Verdier’s line is both deliberate and exploratory, pivoting is an act of disciplined intuition—following a connection far enough to see whether it reveals structure, meaning, or truth.</p> <p>The image serves as a reminder that analysis is not only about accumulation, but about connection: the art of drawing lines where others see fragments."/></p>